上海原油期货开户条件,具体怎么开户,流程怎么走?(昨天看到新闻国
没错,上海国际能源交易中心(上海期货交易所全资子公司)于2017年6月13日开始受理投资者申请原油期货编码(不是另外开户,只是在原来的商品期货账户下增加一个权限,所有没有商品期货户的,要先开商品期货户,之后才能申请交易编码)上海石油期货。满足了条件,流程其实非常简单。

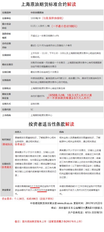
基本条件就是:通过知识测试(基础知识容易通过)、满足相关交易经历(既然能想到做刚上市的原油期货上海石油期货,一般都能满足)、资金条件(最难满足,个人是50万,法人是100万)
申请流程:个人只需带上有效身份证上海石油期货,法人就稍微多带点证件(身份证、机构统一社会代码证副本、公司公章)去营业部临柜或者要求期货公司上门开户
版权声明:如无特殊标注,文章均为本站原创,转载时请以链接形式注明文章出处。









评论